一、中国语言文学系简介
厦门大学由著名爱国华侨领袖陈嘉庚先生于1921年创办,是中国近代教育史上第一所华侨创办的大学,也是国家“211工程”和“985工程”重点建设的高水平大学。2017年入选国家公布的A类世界一流大学建设高校名单,2022年入选第二轮“双一流”建设高校及建设学科名单。
厦门大学中文学科历史悠久,始创于建校之初,鲁迅、林语堂等享誉海内外的一流专家学者先后执教于厦门大学中国语言文学系,为我系的发展奠定了一个坚实的基础与高水准的起点。
2022年11月,中国语言文学系调整为学校直属教学科研单位,中文学科迈入新发展阶段,正朝着建设成为世界一流中文学科的目标砥砺奋进。我们诚挚地邀请海内外优秀人才加盟厦门大学中国语言文学系,并提供具有竞争力的薪酬待遇、充足的科研经费支持、丰富的国际交流机会和优秀的发展平台。
二、招聘岗位
(一)高层次人才岗位
讲席教授、南强特聘教授、南强重点岗位教授、南强青年拔尖人才(分为A类人才和B类人才,其中B类人才为准聘岗位)
(二)常规师资岗位
教授、副教授、助理教授
新引进教授一般聘为长聘岗位,新引进副教授、助理教授聘为准聘岗位。准聘副教授的合同期为五年;准聘助理教授的每个合同期为三年,总合同期不超过六年。准聘副教授、助理教授待准聘合同期内通过考核评估并取得长聘岗位后方纳入事业编制管理。
(三)博士后岗位
全职在站博士后。
三、基本条件
(一)高层次人才岗位
申报人应具有良好的思想政治素质和品德学风,身心健康,能全职在校工作,并具备以下条件:
1.讲席教授
应为本学科一流学者,取得标志性创新研究成果,在本学科领域具有国际公认的学术声望和学术影响力。
2.南强特聘教授
应为本学科领军人才,学术造诣高深,在本学科领域具有重要影响力,取得国内外同行公认的重要标志性成果。具有较强的团队领导和组织协调能力,能带领学术团队协同攻关。
3.南强重点岗位教授
在本学科领域具有较大影响力,近五年在教育教学、科学研究等方面取得具有重要影响的标志性成果。
4.南强青年拔尖人才
A类人才:
(1)具有博士学位;
(2)一般应是近五年获批的高层次青年人才以及具备相当水平的青年人才。
B类人才:
(1)具有博士学位;
(2)符合学科发展需要,具有突出的创新能力和发展潜力,为同龄人中的拔尖人才;
(3)原则上在博士毕业后应具有两年及以上国内外知名大学或科研机构博士后研究经历或科研工作经历。其中在本校取得博士学位的,在博士毕业后应具有两年及以上本校以外国内外知名大学或科研机构的博士后研究经历或科研工作经历。
符合年龄要求且当年度进入高层次青年人才会议评审环节的人选,可经绿色通道程序申报B类人才。
(二)常规师资岗位
1.具有良好的思想政治素质和品德学风,身心健康,能全职在校工作;
2.原则上具有博士学位;
3.符合厦门大学及各学科各级职务的其他任职条件。任职条件规定中涉及成果时间范围的(应聘教授职务为近五年,应聘其他职务为近三年)。
学校综合考虑助理教授申请人员的科研能力和学术潜力,对符合条件者纳入新引进助理教授支持计划A类、B类进行支持。
以上近五年起算时间为2021年1月1日,近三年起算时间为2023年1月1日。
(三)博士后岗位
1.具有良好的思想政治素质和品德学风,身心健康;
2.年龄一般不超过35周岁;
3.获得博士学位时间一般不超过3年;
4.符合流动站制定的其他招收条件。

四、招聘程序
1.面向全球公开招聘,招聘信息常年有效。
2.学校和中文系将根据人才引进和教师职务聘任的相关工作程序进行审核、接洽。
五、应聘方式
1.高层次人才岗位应聘者请先将个人简历、代表性成果等材料发送至中文系招聘联系邮箱zwxrs@xmu.edu.cn,后续根据中文系意见提交正式应聘材料。
2.常规师资岗位应聘者请注册并登录厦门大学人才招聘系统(https://jobs.xmu.edu.cn)。岗位类别请选择“专任教师”,招聘单位请选择“中国语言文学系”,并根据系统提示填写应聘信息。
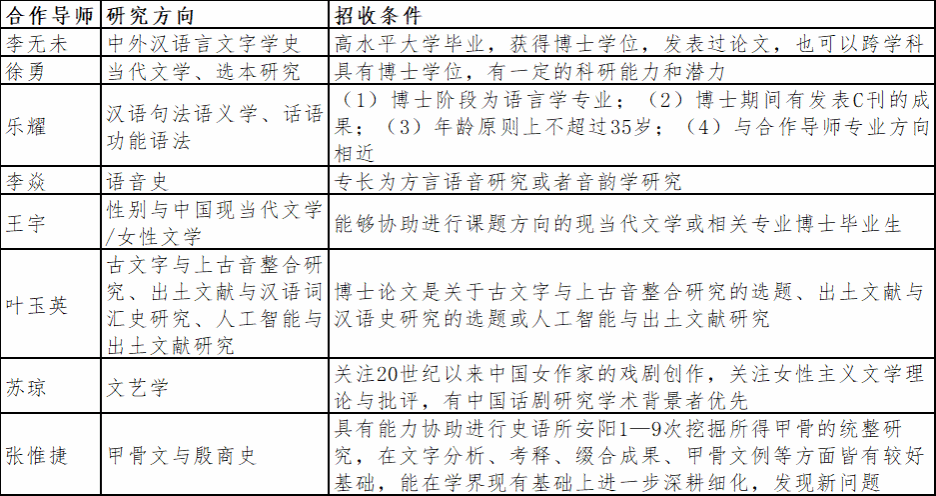
3.博士后岗位应聘者请先联系合作导师达成初步意向(合作导师联系方式见流动站岗位需求表),并联系流动站博士后秘书(中国语言文学系吴老师)提交申请材料,申请材料主要包括进站申请表、学历和身份证明材料,详情查看《博士后进站指南》(https://postdoctor.xmu.edu.cn/info/1018/1814.htm)。
六、联系方式
1.中国语言文学系
联系人:吴老师
联系电话:+86-592-2187155
联系邮箱:zwxrs@xmu.edu.cn(请将申请材料打包并以“姓名+高层次人才岗位/常规师资岗位/博士后岗位申请”命名邮件主题)
2.学校人才办/人事处联系人
林老师(高层次人才),电话:+86-592-2182259
李老师(常规师资),电话:+86-592-2184723