2023年3月24日上午,中国语言文学系在南光楼101会议室召开全体教职工大会。系领导班子和全体教职工参加会议,大会由系党委副书记葛学凤主持。中国语言文学系教职工大会现场系党委副书记葛学凤主持会议会议开始,参会人员全体起立,奏(唱)国歌。会议进入首项议程,党委书记高忠华对近期中文系的相关工作进行通报。他表示,欢迎中文系全体教职工对中文系的发展积极建言献策,希望中文系教师要加强沟通和交流,团结一致,共同促...
2023-03-25
2023年3月11日,值此三八国际妇女节来临之际,系工会、妇委会为中国语言文学系女教师精心筹备,举办了“品茶、听琴、赏花、赏无边春光色”的节日活动。活动当天,系工会、妇委会带领我系女老师们前往世外桃源般的“临山而为”,采取茶会雅集的方式,旨在为平日里疲惫奔忙于工作和家庭的女老师们创造放松身心、亲近自然及相互了解、增加凝聚力的机会。 为增添意趣,活动举办方别出心裁地为老师们制作了花语“令牌”,让老师们自...
2023-03-13
2023年3月5日上午,厦门大学中国语言文学系在南光楼320室召开了中文系本科教育教学专家研讨论证会,本次会议由厦门大学中文系副主任李焱主持。教育部中文专业类教学指导委员会主任委员、吉林大学哲学社会科学资深教授张福贵,暨南大学文学院教授、国家教学名师、广东省作协主席蒋述卓,北京大学中文系主任杜晓勤,北京师范大学文学院教授、北师大国际写作中心执行主任张清华,中国社会科学院大学教授、中国社会科学杂志副总编辑...
2023-03-07
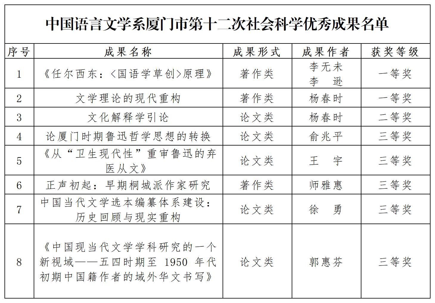
2023年2月24日,厦门市人民政府通报了厦门市第十二次社会科学优秀成果评奖结果(http://www.xm.gov.cn/zwgk/flfg/sfwj/202303/t20230306_2723186.htm?from=singlemessage)。厦门大学共获奖105项,其中一等奖项13项、二等奖项33项、三等奖项59项。中国语言文学系共有8项成果获表彰,其中一等奖项2项、二等奖项1项、三等奖项5项。获奖名单如下:
2023-03-07
为进一步提升本科教育教学水平和人才培养质量,充分听取广大同学的意见,加强学科建设,深入推进人才培养工作,3月4日上午,厦门大学中国语言文学系本科生座谈会于南光317会议室举办。系党委副书记葛学凤、本科生教学秘书韩璟、团委书记吕凤楠、辅导员田苗瑞参加了座谈会。会议由辅导员田苗瑞主持。辅导员田苗瑞首先介绍了座谈会的参会老师和同学与会在校生代表涉及中文系各年级各专业,接着说明了此次座谈会的目的,鼓励同学们...
2023-03-05
为加强学科建设、完善本科教学评估、深入推进人才培养工作,2月26日上午,厦门大学中国语言文学系校友座谈会于南光320会议室举办。中文系党委副书记葛学凤、系副主任徐勇、系本科生教学秘书韩璟、辅导员田苗瑞和中文系本科系友代表参加了座谈会。本次会议采用线上线下相结合的形式,深入探讨了系友毕业后的发展情况以及未来学科建设和人才培养等方面的相关工作。会议由辅导员田苗瑞主持。首先,田苗瑞老师一一介绍了参会的系友...
2023-03-03
近日,教育部语言文字应用管理司通报了首批国家语言文字推广基地中期检查结果,国家语言文字推广基地(厦门大学)检查结果为“优秀”。国家语言文字推广基地是新时代教育和语言文字事业高质量发展的重要支撑,是在国家通用语言文字推广普及、中华优秀语言文化传承发展、语言文字咨政研究等方面具有专业优势、人才优势和工作特色,能够发挥示范、引领、辐射作用的重要平台。教育部于2019年启动首批国家语言文字推广基地申报工作...
2023-02-24
2月23日下午,厦门大学中国语言文学系召开2022年度党支部书记抓基层党建工作述职评议会。学校基层党建联络员陈正国、学生工作部(处)副部(处)长赵晓慧,系党委书记高忠华、党委副书记葛学凤、辅导员、党务秘书、党支部书记和党员代表参加了本次会议。述职评议会坚持“一述一评”原则,中文系党支部书记分别进行述职,高忠华与葛学凤逐一点评,参会人员对党支部书记述职情况进行现场打分测评。党支部书记们围绕履行党建责任、...
2023-02-24
为深入贯彻党的二十大关于“加大国家通用语言文字推广力度”的战略部署,促进国家通用语言文字高质量推广普及和教育教学提质增效,2022年12月15日,喀什大学、教育部语言文字应用研究所、厦门大学国家语言资源监测与研究教育教材中心经协商,一致同意发挥各方优势联合建设“南疆国家通用语言文字基础数据库”,并签署共建协议书。“南疆国家通用语言文字基础数据库”建设包括监测调研以喀什地区为主的南疆三地州国家通用语言文...
2023-02-24
为进一步提升本科教育教学水平和人才培养质量,充分听取广大教师的意见,中国语言文学系于2月16号下午在南光楼320会议室召开教师座谈会。系党委书记高忠华、系副主任徐勇、系副主任李焱、系党委副书记葛学凤、教师代表、本科教学秘书参加会议,会议由系副主任徐勇主持。高忠华书记首先表示,要与时俱进地调整本系学生的培养目标,相应地完善教育教学的质量保障体系。他提出了两方面建议,一是根据专业教育方针和主题,完善课程...
2023-02-22Copyright© 2023 厦门大学中国语言文学系 版权所有 闽ICP备05005471号 闽公网安备 35020302001480号 地址:福建省厦门市思明区思明南路厦门大学中国语言文学系